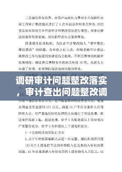
调研审计问题整改落实,审计查出问题整改调研报告

调研审计问题整改落实,审计查出问题整改调研报告

绰约多姿 2025-04-03 专题 852 次浏览 0个评论

调研审计问题整改落实的重要性

调研审计问题整改落实是确保政府和企业财务透明度、规范性和合法性的重要环节。通过对审计中发现的问题进行深入的调研和分析,能够揭示潜在的风险和不足,从而推动相关单位进行有效的整改,保障公共资源和资金的安全高效使用。

调研审计问题的来源和特点

调研审计问题通常来源于政府部门的财政收支、企业财务报表、项目投资等方面。这些问题可能涉及违规操作、财务管理不善、内部监督不力等问题。审计问题的特点包括隐蔽性、普遍性、复杂性和长期性,因此,对问题的调研和整改需要全面、深入、细致的工作。

调研审计问题整改落实,审计查出问题整改调研报告

调研审计问题整改的流程

1. 问题识别:审计部门通过审计程序,对财务报表、账目等进行审查,发现潜在的问题。 2. 调研分析:对识别出的问题进行深入的调研,了解问题的根源、影响和范围。 3. 形成报告:根据调研结果,撰写审计报告,明确问题性质、整改措施和责任单位。 4. 问题反馈:将审计报告提交给相关单位,要求其在规定时间内进行整改。 5. 监督落实:审计部门对整改过程进行监督,确保整改措施得到有效实施。 6. 整改效果评估:对整改后的情况进行评估,检查问题是否得到解决,并总结经验教训。

加强调研审计问题整改的措施

1. 建立健全审计制度:完善审计法律法规,明确审计权限和程序,提高审计工作的规范性和权威性。 2. 提高审计人员的专业素质:加强审计人员的培训和考核,提升其专业能力和道德水平。 3. 加强部门协作:审计部门与其他部门协同合作,共同推动问题整改落实。 4. 严肃追究责任:对整改不力的单位或个人,要严肃追究责任,形成强有力的震慑。 5. 定期开展审计回头看:对已整改的问题进行复查,确保问题不反弹。 6. 建立问题整改长效机制:形成问题发现、整改、反馈、评估的良性循环,提高问题整改的实效性。

调研审计问题整改落实,审计查出问题整改调研报告

案例分享:某市财政局调研审计问题整改落实经验

某市财政局在调研审计过程中,发现存在财务收支不规范、项目管理混乱等问题。针对这些问题,财政局采取了以下措施: 1. 对发现的问题进行详细调研,找出问题的根源和具体表现。 2. 与相关部门进行沟通,明确整改责任和整改时间。 3. 制定整改方案,包括具体整改措施、责任人、整改时间等。 4. 定期跟踪整改进展,对整改不到位的问题进行督促和纠正。 5. 整改结束后,对整改效果进行评估,确保问题得到彻底解决。 6. 总结经验教训,形成长效机制,防止类似问题再次发生。

总结

调研审计问题整改落实是确保国家财经纪律和社会公共利益的重要手段。通过深入调研、严格监督、严肃问责等措施,可以有效提高整改工作的实效性,为建设法治国家、推动经济高质量发展提供有力保障。

调研审计问题整改落实,审计查出问题整改调研报告

你可能想看:

转载请注明来自牛查询星座网,本文标题:《调研审计问题整改落实,审计查出问题整改调研报告 》

百度分享代码,如果开启HTTPS请参考李洋个人博客

发表评论

快捷回复:

验证码

评论列表 (暂无评论,852人围观)参与讨论

还没有评论,来说两句吧...

Top